1
2
网站首页
Website homepage
企业简介
Company Profile
通知公告
Announcement
服务内容
Service Content
荣誉益诚
YiCheng Honor
企业文化
Corporate Culture
典型业绩
Typical Achievements
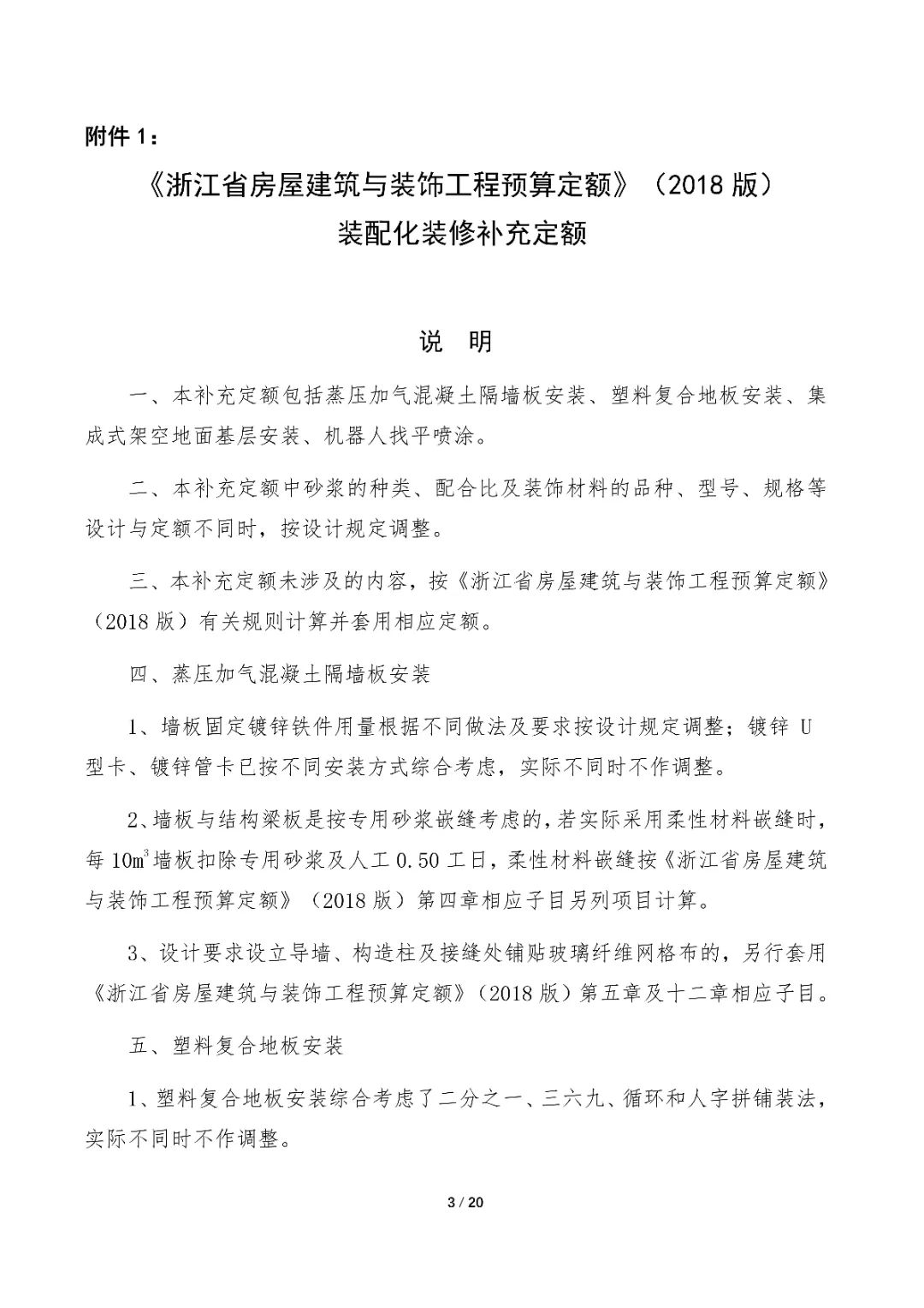
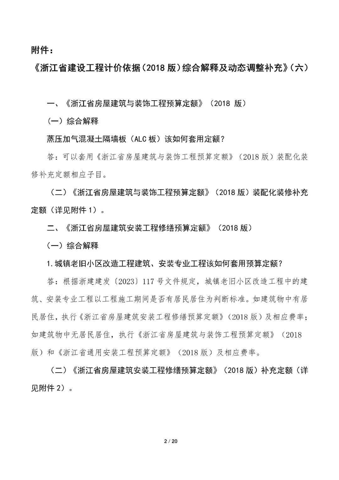
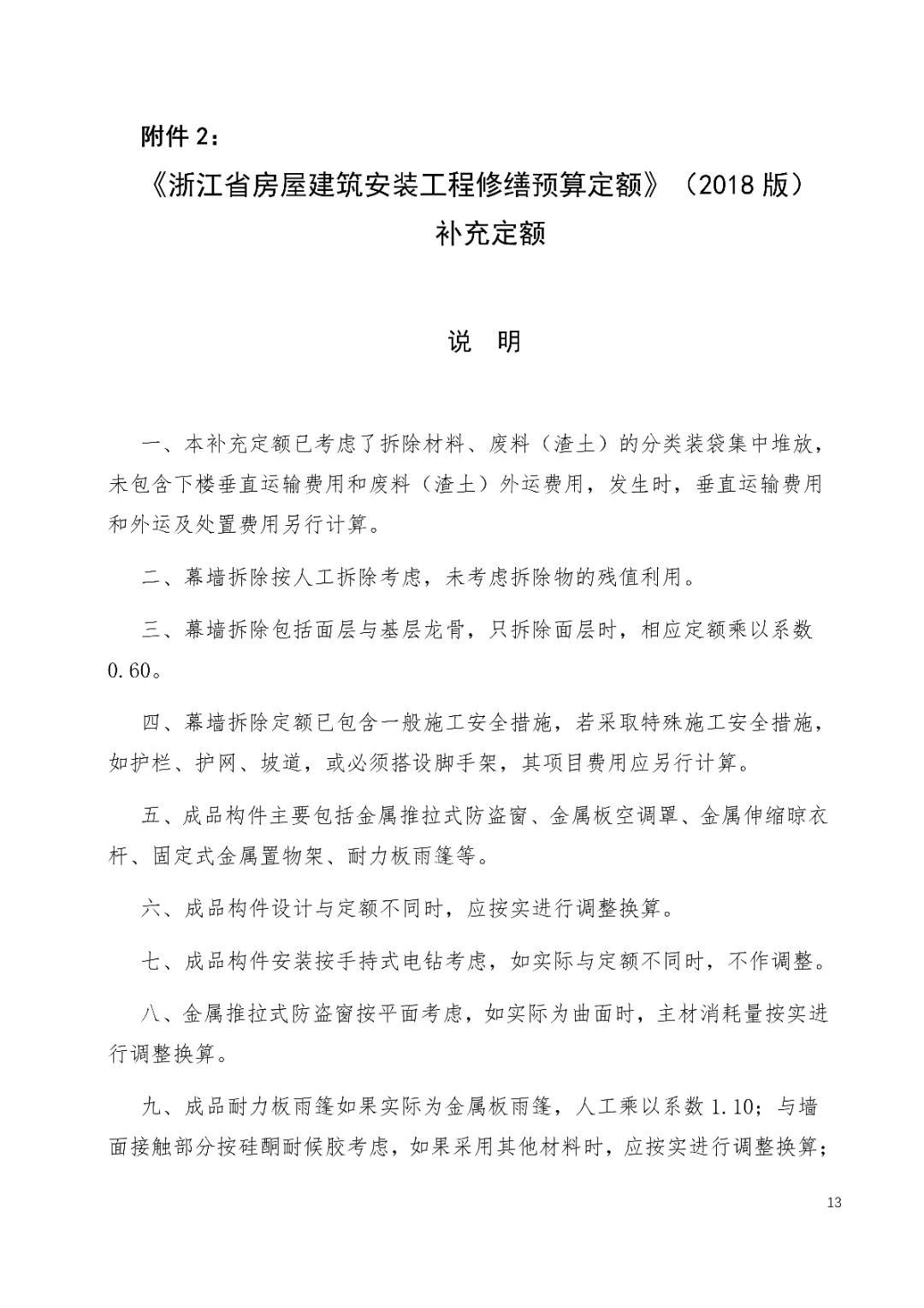
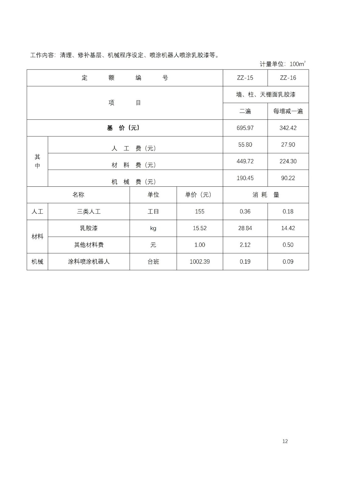
通知公告
关于印发《浙江省建设工程计价依据(2018版)综合解释及动态调整补充》(六)的通知
时间:2023-12-27 09:42:01 来源:浙江益诚工程咨询有限公司