1
2
网站首页
Website homepage
企业简介
Company Profile
通知公告
Announcement
服务内容
Service Content
荣誉益诚
YiCheng Honor
企业文化
Corporate Culture
典型业绩
Typical Achievements
通知公告
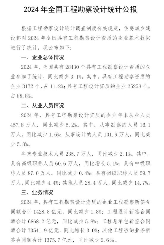
住建部发布2024年全国建设工程监理统计公报和2024年全国工程勘察设计统计公报
时间:2025-08-29 14:08:08 来源:浙江益诚工程咨询有限公司